
- 新型コロナウイルスの発生状況に伴い今後のスケジュール等に変更の可能性があります。最新の情報が入り次第このページを更新していきます
更新履歴
2022.4.22:全日本トラック協会HPにて申請案内公開開始
2022.5.10:申請案内動画公開(全日本トラック協会:youtube)
日頃より適正化事業の推進につきまして、ご理解、ご協力をいただき誠にありがとうございます。
さて、今年度は7月1日(金)より、2022年度のGマーク・「安全性優良事業所」認定制度の(新規・更新)申請受付を開始します。
「安全性優良事業所」認定のシンボルマーク(Gマーク)は、高評価を得た事業所のみに与えられる安全性の証です。
事業者の皆様方におかれましては、安全性に対する意識をより高め積極的な環境整備を図る目的などで、安全性優良事業所の新規認定・更新を希望される方はぜひとも申請していただきますようご案内申し上げます。
なお詳細につきましては、北海道適正化事業実施機関北海道本部または各地方事務所までお問い合わせください。
1.『貨物自動車運送安全性評価事業』申請案内
申請に関する詳細はこちらの案内をご覧ください。
2.申請期間
2022年7月1日~7月14日まで(土・日曜日は除く)
3.申請書入手先
●全日本トラック協会「WEB申請書作成システム」(無料)
https://gmark.jta.or.jp/gmark/(システムの稼働期間:4月23日~7月14日)
役職員名簿、チェックリストはこちらからダウンロードできます
●北海道貨物自動車適正化事業実施機関各地方事務所複写式申請書
(手書き記入:5月2日以降より配布可能)
※別途申請時に実費(1000円(税込み))がかかります。
4.申請書類の提出先
5.申請先及びお問い合わせ先
北海道貨物自動車適正化事業実施機関
| 北海道本部 | 〒064-0809 札幌市中央区南9条西1-1-10 2F | TEL 011-551-1357 |
| 札幌事務所 | 〒064-0809 札幌市中央区南9条西1-1-10 3F | TEL 011-206-7900 |
| 函館事務所 | 〒041-0824 函館市西桔梗町555-32 | TEL 0138-49-1777 |
| 室蘭事務所 | 〒050-0081 室蘭市日の出町3-4-11 | TEL 0143-44-0993 |
| 旭川事務所 | 〒079-8442 旭川市流通団地2-4 | TEL 0166-73-7760 |
| 帯広事務所 | 〒080-2459 帯広市西19条北2-4 | TEL 0155-36-8575 |
| 釧路事務所 | 〒084-0906 釧路市鳥取大通6-1-4 | TEL 0154-51-3108 |
| 北見事務所 | 〒090-0835 北見市光西町167 | TEL 0157-24-4833 |
6.主な変更事項及び特例措置
7.その他関係書類(登録事項等変更がある場合)
8.動画:『貨物自動車運送安全性評価事業』申請案内について
再生内容(再生時間:めやすです)
- 【動画再生時間】をクリックしたら該当の【内容】までジャンプできます
| 動画再生時間 | 申請案内 | 内容 |
|---|---|---|
| 0:15~ | - | Gマーク制度 |
| 1:20~ | 見返し部分 | 最近の主な変更事項、事業の目的・概要 |
| 5:20~ | 4~5ページ | 1.申請から評価の決定まで |
| 10:05~ | 6~8ページ | 2.評価項目 |
| 17:02~ | 9~10ページ | 3.安全性評価事業所の認定等、4.認定後の再評価及び失効・取り消し等 |
| 22:00~ | 11~13ページ | 5.更新申請の手続きと申請方法 |
| 26:30~ | 14~15ページ | 6.申請書作成方法(申請書作成システムor複写式申請書による申請) |
| 29:30~ | 16~21ページ | 7.申請書類(提出書類) |
| 35:53~ | 22~23ページ | ※新規申請手続きから認定までのフローチャート |
| 36:10~ | 24~25ページ | 8.『安全性に対する取組の積極性』の注意事項及び判断基準 |
| 41:32~ | 26~28ページ | ※役職員名簿記入例 |
| 43:53~ | 29ページ | ※判断基準一覧表 |
| 44:33~ | 30~31ページ | ①事故防止対策マニュアル |
| 48:04~ | 32~33ページ | ②事業所内で安全対策会議 |
| 52:23~ | 34~35ページ | ③荷主企業、協力会社等との安全対策会議 |
| 54:43~ | 36~37ページ | ④自社内独自の運転者研修 |
| 58:04~ | 38~39ページ | ⑤外部の研修期間・研修会へ運転者等を派遣している |
| 1:01:27~ | 40~41ページ | ⑥特定の運転者以外にも適性診断を計画的に受診している |
| 1:03:03~ | 42~43ページ | ⑦省エネ運転を実施しその結果に基づき個別の指導教育の実施 |
| 1:05:42~ | 44~45ページ | ⑧運転記録証明書を取り寄せ個別指導に活用 |
| 1:07:26~ | 46~47ページ | ⑨グリーン経営やISO等の取得 |
| 1:09:27~ | 48~49ページ | ⑩輸送の安全に関する表彰 |
| 1:11:55~ | 50~51ページ | ⑪自主的、積極的、独創的、先進的な取り組み |
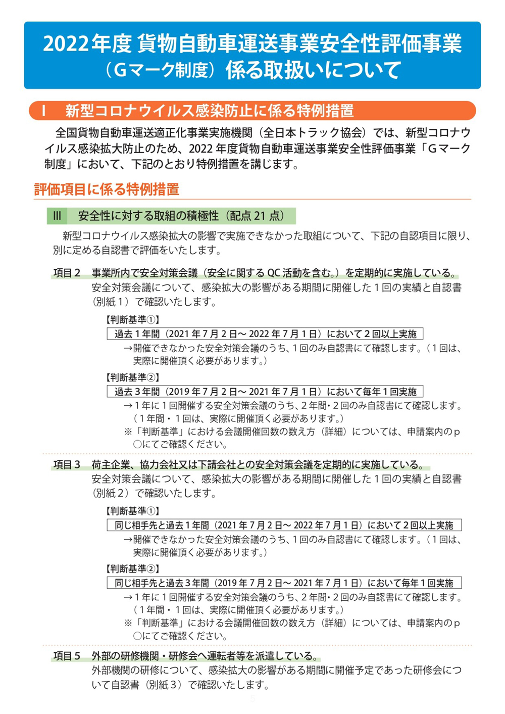
| 1:17:53~ | 別 紙 | 2022年度:新型コロナウイルス感染防止に係る特例措置 |
| 1:19:10~ | 52~58ページ | 運輸安全マネジメントに対する取組状況の注意事項及び判断基準 |
| 1:26:27~ | 59ページ以降 | よくある問い合わせ |
| 1:26:52~ | 裏表紙 | 認定ステッカーの適切な使用について |



